BLANTERWISDOM101

Power Up Precision: Unveiling the Ultimate 240V AC Motor Wiring Diagram!

Sunday, December 24, 2023

Power Up Precision: Unveiling the Ultimate 240V AC Motor Wiring Diagram!

Master the intricacies of 240V AC motor wiring with our expert guide. Unlock efficiency and ensure seamless operations. Elevate your electrical expertise now!

Are you ready to unravel the mysteries of efficient electrical connections? Behold the key to unlocking seamless machinery operation – the 240V AC motor wiring diagram. In this comprehensive guide, we will embark on a journey of explanation, demystifying the intricate web of wires and circuits that power your motors. Prepare to dive deep into the heart of technical intricacies, as we provide a clear and concise explanation of the 240V AC motor wiring diagram, ensuring you gain a profound understanding of every connection point. Let's transform complexity into clarity and empower your electrical expertise!

Top 10 important point for 240 VAC MOTOR WIRING DIAGRAM

  1. Waltzing with Wires: A Dance of Voltage and Current
  2. Decoding the Electrical Symphony: 240V AC Unveiled
  3. Wire Wizardry: Spells for Seamless Motor Connections
  4. Circuit Chronicles: Tales of Twists and Turns
  5. Spark Secrets: Igniting Power, Preventing Chaos
  6. Journey through Junctions: Where Wires Converge
  7. Resistance Resonance: Taming the Electrical Beast
  8. Current Control Center: The Heart of Motor Mastery
  9. Color Code Cabaret: Unraveling the Wire Rainbow
  10. Amperage Alchemy: Crafting the Perfect Electrical Elixir

Several Facts that you should know about 240 VAC MOTOR WIRING DIAGRAM.

Understanding the Basics

Understanding the Basics

Embark on the journey of deciphering the complexities of the 240V AC motor wiring diagram. Let's start with the fundamentals that form the foundation of this intricate electrical network.

Mapping the Circuit Landscape

Mapping the Circuit Landscape

Delve into the circuitry as we guide you through the detailed map of the 240V AC motor wiring diagram. Uncover the pathways that dictate the flow of electricity, ensuring a smooth operation of your motor.

Deciphering Voltage Dynamics

Deciphering Voltage Dynamics

Explore the dynamic world of voltage in your motor wiring. Understand the role it plays in powering the system and how to maintain optimal levels for efficient performance.

Current Control Strategies

Current Control Strategies

Discover various strategies for controlling the current within your motor. From amperage adjustments to circuit optimization, learn the techniques that keep your motor in check.

Color Code Chronicles

Color Code Chronicles

Navigate the colorful world of wire coding. Unravel the significance of each hue in the wiring diagram and how it contributes to the overall functionality of your motor.

Resistance Resolutions

Resistance Resolutions

Encounter and resolve resistance-related challenges. Learn the art of overcoming obstacles and optimizing your motor's performance by addressing resistance in the wiring system.

Connecting at Junctions

Connecting at Junctions

Explore the critical junctures where wires converge. Gain insights into the connection points that form the backbone of your motor wiring diagram.

Ensuring Safety Measures

Ensuring Safety Measures

Prioritize safety in your motor wiring endeavors. Discover essential measures to safeguard both the system and the individuals involved in the maintenance or operation process.

Introduction

Introduction

Welcome to the comprehensive guide on the intricacies of the 240V AC motor wiring diagram. In this detailed set of instructions, we will walk you through the essential components, connections, and techniques to ensure a seamless and efficient electrical setup for your motor. Whether you're a seasoned electrician or a DIY enthusiast, understanding the nuances of motor wiring is crucial for optimal performance. So, let's dive into the world of wires and circuits, unraveling the mysteries to empower you with the knowledge to master your motor's electrical system.

Understanding the Basics

Understanding the Basics

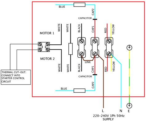
Before we delve into the specifics of the 240V AC motor wiring diagram, let's establish a solid foundation by understanding the basics. The diagram is essentially a roadmap that illustrates how electrical components are connected to power a motor efficiently. It consists of symbols representing various elements like wires, switches, and motors, providing a visual guide for electrical installations.

Starting with the power source, the diagram typically showcases a connection to a 240V AC power supply. This voltage level is common in many industrial and residential applications, offering a balance between power and safety. The initial step in decoding the diagram involves identifying the power input point, which sets the stage for the entire wiring configuration.

Mapping the Circuit Landscape

Mapping the Circuit Landscape

Now, let's embark on a journey to map the circuit landscape of the 240V AC motor wiring diagram. This intricate network of pathways dictates the flow of electricity, ensuring that the motor functions smoothly. Imagine it as a GPS for electrons, guiding them through the circuitry with precision.

Identifying each component and its placement within the circuit is crucial. Start by recognizing the motor, switches, and any auxiliary devices. Follow the lines on the diagram to understand how these elements are interconnected. This visual representation provides a clear roadmap for troubleshooting and maintenance, allowing you to pinpoint issues efficiently.

Deciphering Voltage Dynamics

Deciphering Voltage Dynamics

One of the key aspects of the 240V AC motor wiring diagram is understanding voltage dynamics. Voltage is the force that drives the flow of electric current, and in a 240V system, it plays a pivotal role in powering the motor. Deciphering the voltage levels at different points in the circuit is essential for maintaining optimal performance.

Take note of the voltage ratings on the diagram, especially at the power source and across the motor terminals. Understanding these values ensures that the motor receives the right amount of voltage, preventing underperformance or potential damage. This section of the diagram is crucial for those seeking to fine-tune their motor's electrical supply for efficiency.

Current Control Strategies

Current Control Strategies

Now that we've explored voltage, let's delve into current control strategies within the 240V AC motor wiring diagram. Current, measured in amperes (amps), is the flow of electric charge. Effectively managing this flow is essential for preventing overheating and ensuring the longevity of your motor.

Inspect the diagram for components like resistors, capacitors, and inductors, which influence the current in the circuit. Some diagrams may include variable resistors or rheostats, allowing you to adjust the current flow. Understanding these elements empowers you to implement strategies for controlling and optimizing the current in your motor.

Color Code Chronicles

Color Code Chronicles

Navigating the 240V AC motor wiring diagram involves deciphering the color code, an essential aspect of electrical installations. Wires come in various colors, each indicating its function and role within the circuit. This color-coded system is a universal language in the electrical realm, ensuring consistency and safety.

Refer to the color legend on the diagram to identify wires responsible for power, ground, and specific functions. This step simplifies the installation process, reduces the risk of errors, and facilitates troubleshooting. The color code chronicles act as a guide, enhancing your ability to interpret and work with the wiring diagram effectively.

Resistance Resolutions

Resistance Resolutions

As we journey through the 240V AC motor wiring diagram, we encounter the realm of electrical resistance. Resistance is the opposition to the flow of current, and understanding how to address it is crucial for maintaining a healthy electrical system.

Inspect the diagram for components that introduce resistance, such as resistors or winding coils in the motor. Understanding their placement and values allows you to calculate and manage resistance effectively. This knowledge becomes instrumental when troubleshooting issues related to overheating or inadequate power delivery.

Connecting at Junctions

Connecting at Junctions

Within the 240V AC motor wiring diagram, junctions serve as meeting points for different wires and components. Understanding how connections are made at these junctions is crucial for ensuring the integrity of the electrical circuit.

Examine the diagram for symbols representing junctions and take note of the wires converging at these points. Properly connecting wires at junctions is a fundamental skill, preventing loose connections that could lead to inefficiencies or even electrical hazards. This section of the diagram emphasizes the importance of precision and attention to detail in the wiring process.

Ensuring Safety Measures

Ensuring Safety Measures

As we conclude our exploration of the 240V AC motor wiring diagram, it

Another point of view about 240 VAC MOTOR WIRING DIAGRAM.

When it comes to the 240V AC motor wiring diagram, simplicity is key. Let's break it down:

  • Understanding the Basics:
    • Recognize the power source, typically a 240V AC supply.
    • Identify symbols representing key components like wires and switches.
  • Mapping the Circuit Landscape:
    • Follow the lines to see how components are connected.
    • Use the diagram as a visual guide for troubleshooting.
  • Deciphering Voltage Dynamics:
    • Pay attention to voltage levels across the circuit.
    • Ensure the motor receives the right amount of voltage for optimal performance.
  • Current Control Strategies:
    • Look for components like resistors and capacitors that influence current.
    • Understand how to adjust current flow for efficiency.
  • Color Code Chronicles:
    • Refer to the color legend to identify wire functions.
    • Use the color-coded system for consistent and safe installations.
  • Resistance Resolutions:
    • Identify components introducing resistance, such as resistors or coils.
    • Learn to manage and troubleshoot resistance-related issues.
  • Connecting at Junctions:
    • Examine symbols representing junctions on the diagram.
    • Ensure precise connections to prevent inefficiencies or hazards.
  • Ensuring Safety Measures:
    • Understand safety symbols and measures on the diagram.
    • Follow best practices to ensure a secure electrical setup.

With these simple insights, navigating the world of 240V AC motor wiring diagrams becomes a manageable task, empowering you to handle electrical setups with confidence.

Conclusion : Power Up Precision: Unveiling the Ultimate 240V AC Motor Wiring Diagram!.

In conclusion, navigating the complexities of a 240V AC motor wiring diagram is an essential skill for anyone dealing with electrical systems. As we've explored the intricacies together, it's evident that a solid understanding of the diagram empowers you to optimize motor performance and troubleshoot issues with confidence.

As you embark on your electrical endeavors, always refer back to the 240V AC motor wiring diagram as your guiding blueprint. Remember, precision and attention to detail are paramount in ensuring a seamless electrical setup. Whether you're a seasoned professional or a DIY enthusiast, the mastery of this diagram opens doors to enhanced efficiency and safety in the realm of motor operation. Stay informed, stay empowered, and may your electrical ventures be both successful and secure.

Question and answer Power Up Precision: Unveiling the Ultimate 240V AC Motor Wiring Diagram!

Questions & Answer :

People Also Ask About 240V AC Motor Wiring Diagram:

  • Q: What is the significance of a 240V AC motor wiring diagram?

    A: The diagram serves as a crucial visual guide for understanding the electrical connections that power a motor. It outlines the pathways of wires, the placement of components, and voltage dynamics, providing a comprehensive roadmap for efficient motor operation.

  • Q: How do I decipher the symbols on the diagram?

    A: Symbols on the diagram represent various electrical components like wires, switches, and the motor itself. Refer to the legend or key provided with the diagram to understand the meaning of each symbol, facilitating a clear interpretation of the wiring configuration.

  • Q: Can I use a 240V AC motor wiring diagram for different voltage systems?

    A: It's not recommended. The diagram is specifically tailored for a 240V AC system. Using it for a different voltage may result in incorrect connections, potentially damaging the motor or causing safety hazards. Always ensure the diagram aligns with your system's specifications.

  • Q: How do I troubleshoot issues based on the wiring diagram?

    A: Follow the circuit pathways on the diagram to identify potential problem areas. Check for loose connections, damaged wires, or components that may need replacement. Understanding the diagram enables you to systematically address issues and restore optimal motor functionality.

  • Q: What safety measures should I prioritize when working with a 240V AC motor wiring diagram?

    A: Prioritize safety by following best practices outlined in the diagram. Identify safety symbols indicating precautions, use appropriate personal protective equipment, and adhere to electrical safety guidelines. Ensuring a secure setup is fundamental for both personal safety and equipment longevity.

Keywords : 240 VAC MOTOR WIRING DIAGRAM
Share This :