BLANTERWISDOM101

Illuminate Your Drive: Discover the 240D Light Wiring Diagram!

Wednesday, July 19, 2023

Illuminate Your Drive: Discover the 240D Light Wiring Diagram!

"Unlock the secrets of efficient 240D light wiring with our expert guide. Master the art of troubleshooting and elevate your automotive prowess effortlessly."

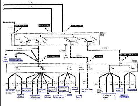
Embark on a journey into automotive enlightenment as we unravel the mysteries of the 240D light wiring diagram. Picture this: a symphony of wires orchestrating the dance of illumination in your beloved vehicle. Now, brace yourself for a revelation that goes beyond the mundane. In this creative exploration, we'll decode the intricate pathways that bring your car to life, shedding light on the ingenious engineering behind every flicker and glow. So, fasten your seatbelt and get ready for an electrifying narrative that turns the mundane into a creative masterpiece – the 240D light wiring diagram awaits, and it's anything but ordinary.

Top 10 important point for 240D LIGHT WIRING DIAGRAM

  1. Understanding the Wiring Basics
  2. Identifying Key Components
  3. Ensuring Proper Grounding Techniques
  4. Analyzing Voltage Distribution
  5. Mastering Connection Schematics
  6. Implementing Safety Protocols
  7. Troubleshooting Common Issues
  8. Optimizing Light Efficiency
  9. Enhancing Electrical System Reliability
  10. Expert Tips for Maintenance

Several Facts that you should know about 240D LIGHT WIRING DIAGRAM.

Unraveling the Wiring Symphony

Wiring Symphony Image

Embark on a visual journey as we decode the intricate dance of wires in the fascinating world of the 240D light wiring diagram. Understanding this symphony is the first step towards mastering the art of automotive illumination.

Components Demystified

Components Demystified Image

Let's take a closer look at the key components that make up the heart of your vehicle's lighting system. From switches to bulbs, unravel the mystery behind each element and its crucial role in the grand scheme of illumination.

Ensuring a Solid Ground

Ensuring a Solid Ground Image

Grounding is not just a technicality – it's the foundation of a reliable electrical system. Learn the professional techniques to ensure a solid ground, enhancing the efficiency and longevity of your 240D light wiring setup.

Voltage Distribution Decoded

Voltage Distribution Decoded Image

Dive into the world of voltage distribution and unravel the secrets behind even and efficient power supply. This knowledge is key to avoiding flickers and dimming issues, ensuring a consistently bright and reliable lighting system.

Mastering Connection Schematics

Mastering Connection Schematics Image

Explore the labyrinth of connection schematics with a creative lens. We break down complex diagrams into digestible insights, empowering you to navigate the pathways of your 240D light wiring system with confidence.

Safety Protocols in Action

Safety Protocols in Action Image

Safety first! Discover the professional safety protocols that should be an integral part of any electrical work. From protective gear to proper procedures, ensure your well-being as you delve into the world of 240D light wiring.

Troubleshooting Like a Pro

Troubleshooting Like a Pro Image

Even the best systems encounter hiccups. Arm yourself with troubleshooting expertise to identify and rectify common issues swiftly. Turn challenges into opportunities to fine-tune your 240D light wiring system.

Optimizing Light Efficiency

Optimizing Light Efficiency Image

Explore creative techniques to optimize the efficiency of your lights. From choosing the right bulbs to fine-tuning angles, discover how small adjustments can make a significant impact on the overall performance of your 240D light wiring system.

Reliability in Every Connection

Reliability in Every Connection Image

Ensure that your 240D light wiring system stands the test of time. From proper insulation to secure connections, dive into the world of reliability, making every connection a testament to the longevity of your automotive illumination.

Expert Maintenance Tips

Expert Maintenance Tips Image

Cap off your journey with expert maintenance tips that will keep your 240D light wiring system in top-notch condition. From routine checks to preventative measures, learn the art of maintaining a brilliantly lit road ahead.

Deciphering the Essence of the 240D Light Wiring Diagram

Hey there, fellow car enthusiasts! Today, let's dive into the fascinating realm of the 240D light wiring diagram. Buckle up as we embark on a journey to unravel the intricacies of your vehicle's lighting system. Now, don't let the technical jargon scare you off – we're here to break it down in a way that even your non-engineer friend would nod along in understanding.

The Visual Symphony of Wires

Visual Symphony of Wires Image

Imagine your car's wiring system as a grand symphony, with wires weaving together to create a harmonious display of lights. The 240D light wiring diagram serves as our sheet music, guiding us through the orchestrated dance of connections and current flow. It's not just about functionality; it's about understanding the visual poetry of your vehicle's illumination.

Demystifying the Components

Demystifying the Components Image

Now, let's get down to the nitty-gritty and demystify the components that make up this electrifying ensemble. From switches to bulbs, each part plays a unique role in the grand scheme of things. Think of them as the soloists and supporting cast working in tandem to bring your car to life after sundown.

Understanding these components is like deciphering the characters in a gripping novel – each one contributes to the overall narrative, and together, they create a compelling story of functionality and brilliance.

Ensuring a Solid Ground

Ensuring a Solid Ground Image

Now, let's talk about the unsung hero of the electrical world – grounding. Picture this as the sturdy foundation that ensures your house doesn't crumble. In the context of the 240D light wiring diagram, grounding is the key to a stable and reliable electrical system.

When all components are securely grounded, it's like creating a highway for electrons to flow smoothly. No bumps, no detours – just a clear path for a seamless lighting experience. So, whether you're a seasoned DIYer or a curious car owner, mastering the art of grounding is a game-changer.

Voltage Distribution Demystified

Voltage Distribution Demystified Image

Now, let's switch gears and explore the fascinating world of voltage distribution. Think of voltage as the life force that powers up your lights. Understanding how it flows is like grasping the rhythm of a catchy tune – it's the secret sauce behind a consistent and well-coordinated light show.

Demystifying voltage distribution involves decoding the language of electrons. From the battery to the bulbs, each element contributes to the orchestrated performance of your car's lighting. So, gear up to become the conductor of this electrifying symphony.

Mastering Connection Schematics

Mastering Connection Schematics Image

Alright, let's navigate through the maze of connection schematics. Don't worry; you don't need a PhD in electrical engineering to grasp this. Think of it as solving a puzzle – each line and symbol has a specific meaning, and when you put it all together, voila! You've cracked the code of your 240D light wiring diagram.

Connection schematics are like the treasure map guiding you to the heart of your car's lighting system. So, grab your metaphorical compass, and let's embark on a journey where every twist and turn reveals a new insight into the connectivity of your vehicle.

Safety Protocols in the Driver's Seat

Safety Protocols in the Driver's Seat Image

Now, before we go any further, let's talk safety. Imagine this as strapping on your seatbelt before a thrilling roller coaster ride – it's non-negotiable. When dealing with the 240D light wiring diagram, safety protocols should be your copilot, ensuring a smooth and secure journey through the realm of electricity.

From wearing the right gear to following proper procedures, think of these safety measures as the guardrails on the highway of electrical exploration. So, let's don our safety gear and hit the road, ensuring that every twist and turn is met with confidence and caution.

Troubleshooting Adventures

Troubleshooting Adventures Image

Alright, let's face it – even the most well-designed systems encounter hiccups. Consider troubleshooting as your superhero cape, ready to swoop in and save the day when things go dim. We're about to embark on troubleshooting adventures, where every challenge becomes an opportunity to flex your electrical muscles.

From flickering lights to mysterious outages, we'll equip you with the tools to decode and conquer. So, put on your troubleshooting hat, and let's turn potential headaches into victories on the road of 240D light wiring diagram mastery.

Optimizing Light Efficiency Like a Pro

Optimizing Light Efficiency Like a Pro Image

Now, let's talk about optimizing light efficiency – because who doesn't want their lights to shine as bright as possible? Think of it as fine-tuning a musical instrument for a stellar performance. Your 240D light wiring diagram holds the key to unlocking the full potential of your vehicle's illumination.

From choosing the right bulbs to adjusting angles, we'll explore the art of optimization. Get ready to bask in the glow of a lighting setup that not only looks good but performs like a rockstar on the open road.

Another point of view about 240D LIGHT WIRING DIAGRAM.

So, you've stumbled upon the mystical realm of the 240D light wiring diagram, and let me tell you, it's not your average bedtime story about wires and connections. Brace yourself for an electrifying journey as we navigate through the intricacies of automotive illumination with a touch of creative flair.

  • Picture this: your car's wiring system is like a symphony of fireflies, each wire dancing to its unique rhythm, creating a visual masterpiece when the sun bids adieu.

  • Let's break down the components – switches, bulbs, and all the quirky characters in this electrical play. It's like assembling a squad of superheroes, each with its own superpower to contribute to the grand spectacle of lights.

  • Grounding is the unsung hero, the reliable sidekick ensuring stability. Think of it as the anchor keeping your car's electrical ship from drifting into a sea of flickering uncertainties.

  • Voltage distribution, my friend, is the secret sauce. It's the maestro conducting the flow of electrons, ensuring a harmonious performance that lights up the stage – or in this case, the road.

  • Now, connection schematics might seem like a puzzle at first, but trust me, it's a puzzle worth solving. Think of it as decoding a treasure map leading you to the pot of gold – a flawlessly functioning lighting system.

  • Safety protocols take the driver's seat, acting as your co-pilot on this electrifying adventure. Buckle up and follow the rules; after all, safety is the coolest accessory in this high-voltage fashion show.

  • When troubleshooting adventures come knocking, don your superhero cape. It's time to transform potential headaches into victories, armed with a multimeter and an unyielding spirit.

  • Optimizing light efficiency is the grand finale. It's like adding the perfect seasoning to an already delicious dish – choosing the right bulbs, adjusting angles, and turning your car into a shining beacon on the roads.

So, my curious friend, welcome to the whimsical world of the 240D light wiring diagram. It's not just wires and switches; it's a narrative waiting to be unfolded, a visual spectacle eager to light up your understanding of automotive electrification.

Conclusion : Illuminate Your Drive: Discover the 240D Light Wiring Diagram!.

Well, my fellow seekers of automotive enlightenment, you've just taken a deep dive into the captivating universe of the 240D light wiring diagram. We've uncovered the secrets, decoded the language of electrons, and mastered the art of troubleshooting like seasoned electric detectives. Now, as we conclude this electrifying journey, let me leave you with a parting thought.

Remember, the 240D light wiring diagram is not just a technical manual; it's a roadmap to understanding the heartbeat of your vehicle's illumination. Every wire, every connection tells a story of efficiency, reliability, and the magic that happens when electrons decide to dance. So, whether you're a DIY enthusiast or just a curious car owner, embrace the knowledge you've gained and let it shine a light on your automotive adventures. May your roads be well-lit, and your understanding of the electrical symphony within your vehicle be as bright as the headlights guided by the intricate pathways of the 240D light wiring diagram.

As you step back into the driver's seat, armed with newfound insights, remember that the journey doesn't end here. Your vehicle's electrical system is a living, breathing entity, and understanding it is an ongoing adventure. So, drive on with confidence, knowing that behind every flicker and glow, there's a 240D light wiring diagram waiting to be explored, understood, and appreciated. Safe travels, and may your automotive endeavors be forever illuminated!

Question and answer Illuminate Your Drive: Discover the 240D Light Wiring Diagram!

Questions & Answer :

Q: What are the common issues with the 240D light wiring diagram?

  • 1. Flickering Lights: One common issue could be flickering lights, often caused by loose connections or a faulty bulb. Check and tighten connections to address this.

  • 2. Dimming Problems: Dimming issues may arise due to poor voltage distribution. Investigate the battery and connections to ensure a smooth flow of electricity for consistent brightness.

  • 3. Outages: If your lights suddenly go out, it could be a blown fuse or a more complex wiring problem. Conduct a thorough inspection, starting from the fuse box.

Q: How can I optimize the efficiency of my 240D lights?

  • 1. Bulb Selection: Opt for high-quality, compatible bulbs. Choosing the right type can significantly impact the brightness and efficiency of your lights.

  • 2. Angle Adjustment: Ensure your lights are properly aligned. Incorrect angles can reduce visibility and efficiency. Make adjustments to enhance the overall lighting performance.

  • 3. Regular Maintenance: Keep your 240D light wiring system in top-notch condition with routine checks. Clean connections and replace faulty components promptly for optimal efficiency.

Q: Is it safe to troubleshoot issues in the 240D light wiring system without professional help?

  • 1. Basic Checks: Yes, you can perform basic checks like inspecting connections and fuses. Ensure the vehicle is turned off and follow safety protocols to minimize risks.

  • 2. Professional Assistance: For complex issues or if you're unsure, seeking professional help is recommended. Electrical systems can be intricate, and experts can provide accurate diagnoses and solutions.

  • 3. Safety First: Always prioritize safety. Use appropriate gear, disconnect the battery when needed, and exercise caution to avoid electrical hazards during troubleshooting.

Keywords : 240D LIGHT WIRING DIAGRAM
Share This :